本文所分享的知识点是【2015年高通骁龙处理器排行榜】,欢迎您喜欢我爱IT技术网所分享的教程、知识、经验或攻略,下面是详细的讲解。
2015年高通骁龙处理器排行榜
骁龙是美国高通公司推出的高度集成的 “全合一”移动处理器系列平台,分别覆盖入门级智能手机乃至高端智能手机、平板电脑以及下一代智能终端。Snapdragon以基于ARM架构定制的微处理器内核为基础,结合了业内领先的3G/4G移动宽带技术与强大的多媒体功能、3D图形功能和GPS引擎。2012年2月20日,美国高通正式将Snapdragon系列处理器的中文名称定为“骁龙”。

1、高通骁龙800系列处理器
骁龙800处理器代表着性能和能效的显著提升。 骁龙800处理器旨在提供卓越的整体用户体验,它扩展了无缝连接计算的可能性,同时提供全新的高端移动体验,包括超高清视频、多频道高清音频和高级图像。

2、高通骁龙600系列处理器
骁龙600处理器经过精心设计,在每瓦特性能方面显著超越其他新型移动处理器。 骁龙600处理器改进了整个系统的架构、升级了关键组件,并扩展了连接选项,可有效满足当今用户需要的高级用户体验,如流畅的在线3D游戏和响应迅捷的网页浏览。

3、高通骁龙400系列处理器
骁龙400处理器旨在提供最受欢迎的智能手机功能,包括高清视频捕捉和播放、高清多声道音频和高像素摄像头。 其成熟的性能可让您在最喜爱的应用之间无缝切换。无论您是在捕捉精彩瞬间、流式播放影片,还是在玩最新的3D游戏,它都能让您享受到美轮美奂的视觉效果。

4、高通骁龙200系列处理器
骁龙200处理器旨在让您比以往更易于获得卓越性能,让您既可以享受到最受欢迎的移动体验,又能优化电池续航时间。 骁龙200处理器实现了应用之间的平滑导航和切换,同时提供生动的高清视觉效果和优质的多声道音频。

安卓资讯小编推荐:
努比亚Z9和Z9 mini配置曝光 高通骁龙810/615
高通骁龙810和三星Exynos 7420对比
本网站软件或游戏版权归作者所有,如果无意之中侵犯了您的版权,请邮件告知或通知网站客服,本站将在3个工作日内删除。
Copyright ? 2011 -2019 www.gezila.com All rights reserved.
我爱IT技术网下载吧,版权所有。最优秀的绿色软件下载 免费软件下载手机游戏下载集结地。浙ICP备14027621号
本网站软件或游戏版权归作者所有,如果无意之中侵犯了您的版权,请邮件告知或通知网站客服,本站将在3个工作日内删除。
Copyright ? 2011 -2019 www.gezila.com All rights reserved.
我爱IT技术网下载吧,版权所有。最优秀的绿色软件下载 免费软件下载手机游戏下载集结地。浙ICP备14027621号
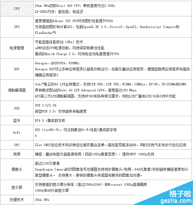
三、高通骁龙805 Snapdragon 805
高通骁龙805处理器基于Krait 450四核架构,也是第一款每核心频率高达2.5GHz的移动处理器,并支持高达25.6GB/s的内存带宽,能够提供更好的多媒体和网络浏览速度。
骁龙805"超高清"处理器是首款支持真正全面的超高清(4K)解决方案的移动处理器,将极致高分辨率移动视频、图像和游戏引入智能手机和平板电脑。
高通骁龙805处理器规格

1、FlexRender可以直接或通过延迟渲染模式在图形像素间动态转换,从而帮助Adreno GPU提高速度、降低功耗
2、与不具备快速充电技术的终端对比
3、仅在部分处理器中提供
骁龙805处理器包括以下部件编号:8084 Fusion 4、8084 Fusion 4.5
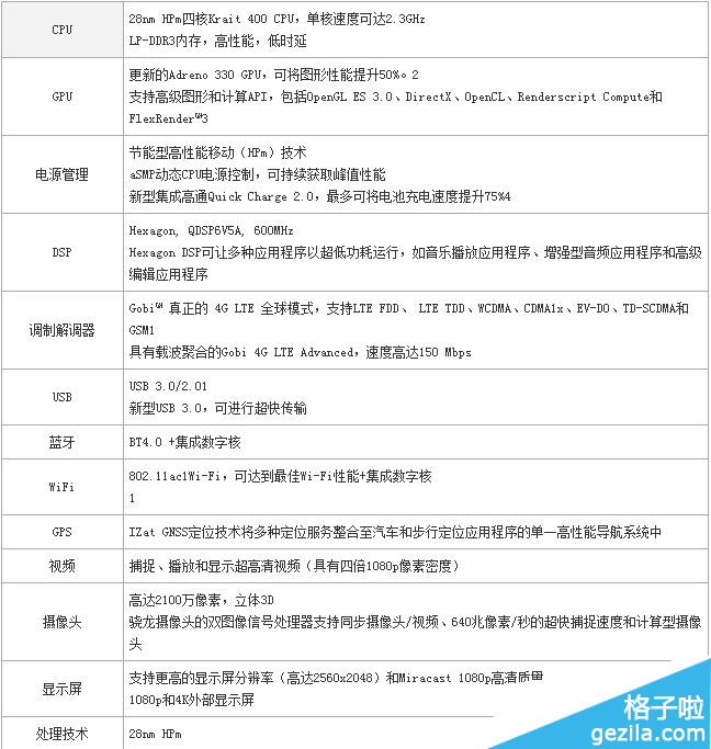
四、高通骁龙801处理器 Snapdragon 801
骁龙801处理器是骁龙800处理器的升级版本,无论硬件还是软件都全面向下兼容骁龙800处理器,同时该芯片支持双卡双待,具备eMMC 5.0存储接口,支持1080p H.265视频解码能力。
骁龙801处理器是美国高通公司于2014年2月24日发布的骁龙系列移动处理器中的高端产品,主要针对高端智能手机、平板电脑、智能电视等设备,三星Galaxy S5、索尼Xperia Z2、HTC One (M8)、索尼Xperia Z2 Tablet、一加手机、Smartisan T1等产品都是采用了该处理器。
高通骁龙801处理器规格

1、与上一代Adreno 320对比
2、FlexRender可以直接或通过延迟渲染模式在图形像素间动态转换,从而帮助Adreno GPU提高速度、降低功耗
3、与不具备快速充电技术的终端对比
4、仅在部分处理器中提供
骁龙801处理器包括以下部件型号:8974 v3
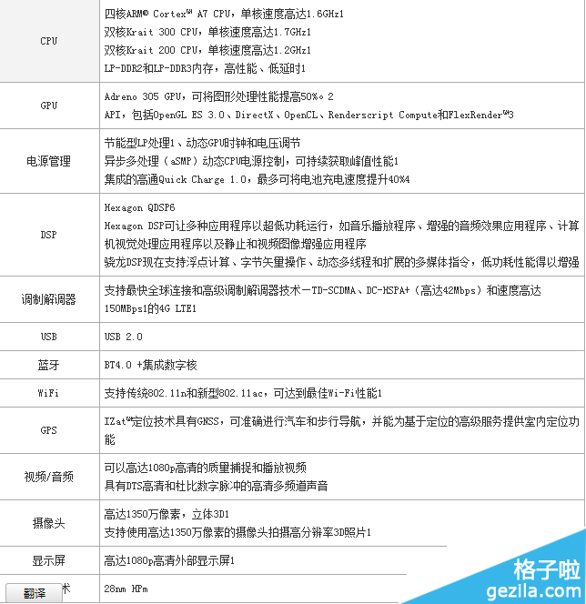
五、高通骁龙800处理器 Snapdragon 800
在2013年国际消费电子展(CES)期间,美国高通公司推出了最新的骁龙800系列和600系列处理器。骁龙800系列处理器配备全新异步四核 Krait 400 CPU(每核心速度最高达2.3GHz)、升级的Adreno 330 GPU、HexagonQDSP6 V5DSP以及最新的4G LTE Cat 4调制解调器,可提供更高的系统性能和平台升级,从而进一步提升用户体验。
高通骁龙800处理器参数

1、仅可用于所选处理器
2、与上一代Adreno 320对比
3、FlexRender可以直接或延迟渲染模式在图形像素间动态转换,从而帮助Adreno GPU提高速度、降低功耗
4、与不具备快速充电技术的终端对比
骁龙800处理器包括以下部件编号:8074、8274、8674和8974
本网站软件或游戏版权归作者所有,如果无意之中侵犯了您的版权,请邮件告知或通知网站客服,本站将在3个工作日内删除。
Copyright ? 2011 -2019 www.gezila.com All rights reserved.
我爱IT技术网下载吧,版权所有。最优秀的绿色软件下载 免费软件下载手机游戏下载集结地。浙ICP备14027621号
本网站软件或游戏版权归作者所有,如果无意之中侵犯了您的版权,请邮件告知或通知网站客服,本站将在3个工作日内删除。
Copyright ? 2011 -2019 www.gezila.com All rights reserved.
我爱IT技术网下载吧,版权所有。最优秀的绿色软件下载 免费软件下载手机游戏下载集结地。浙ICP备14027621号
本网站软件或游戏版权归作者所有,如果无意之中侵犯了您的版权,请邮件告知或通知网站客服,本站将在3个工作日内删除。
Copyright ? 2011 -2019 www.gezila.com All rights reserved.
我爱IT技术网下载吧,版权所有。最优秀的绿色软件下载 免费软件下载手机游戏下载集结地。浙ICP备14027621号
本网站软件或游戏版权归作者所有,如果无意之中侵犯了您的版权,请邮件告知或通知网站客服,本站将在3个工作日内删除。
Copyright ? 2011 -2019 www.gezila.com All rights reserved.
我爱IT技术网下载吧,版权所有。最优秀的绿色软件下载 免费软件下载手机游戏下载集结地。浙ICP备14027621号
十、高通骁龙410处理器 Snapdragon 410

1、仅在部分处理器中提供
2、与上一代Adreno 220对比
3、FlexRender可以直接或通过延迟渲染模式在图形像素间动态转换,从而帮助Adreno GPU提高速度、降低功耗
4、与不具备快速充电技术的终端对比
骁龙410处理器包括以下部件编号:8916
十一、骁龙400处理器 Snapdragon 400

1、仅可用于所选处理器
2、与上一代Adreno 220对比
3、FlexRender可以直接或延迟渲染模式在图形像素间动态转换,从而帮助Adreno GPU提高速度、降低功耗
4、与不具备快速充电技术的终端对比
骁龙400处理器包括以下部件编号:8026、 8028、 8228、 8628、 8928、 8926、 8030AB、8226、8230、8230AB、8626、8630、8630AB、8930和8930AB
关于2015年高通骁龙处理器排行榜的相关讨论如下:
相关问题:手机CPU,是联发L1860c的好还是高通骁龙410的好?
答:相对来说高通410更优秀。‘ 高通骁龙410采用了最新28nm工艺制程,配备Adreno 306图形处理器,支持1920×1080像素全高清视频播放,而且支持最高1300万像素的摄像头。值得一提的是,骁龙410芯片组集成了面向全球所有主要模式和频段的4G LTE和3G蜂窝... >>详细
相关问题:求高通cpu性能排行及其架构
答:1、高通骁龙800系列处理器 骁龙810处理器 四核A57和四核A53 骁龙808处理器 双核ARM和四核A53内核 骁龙805处理器 四核 2.7 GHz 四核 2.7 GHz 骁龙801处理器 四核 2.5GHz 骁龙800处理器 四核 2.3GHz 2、高通骁龙600系列处理器 骁龙615 八核(四个1.... >>详细
相关问题:高通骁龙801处理器在2015年还算好吗?算过时吗?它...
答:还不算过时,估计明年还可以再战个半年,主要因为810的不给力以及820还没出 >>详细
- 评论列表(网友评论仅供网友表达个人看法,并不表明本站同意其观点或证实其描述)
-
