
经过这几年互联网和移动互联网的超高速发展,杭州与北京、深圳齐称创业的一线城市应该大家都没有意见。最近有个事特别有意思, 近期只在大学生、创业者和投资人传播甚广的“创业圣地”梦想小镇, 李省长直接参与了开园仪式,并给了一个非常高的评价“努力把梦想小镇打造成全球创业高地!”一个大省的省长连这么小的一个地方都如此关心和重视,可想而知,浙江和杭州在这一波由创业者引领的互联网浪潮中有鲜亮成绩绝非偶然。
杭州不光有中国互联网第一公司阿里巴巴,还有很多十亿美金、一亿美金的互联网公司,更有数不胜数的明日之星的创业公司。我也一直在推荐全国其他地方的优秀青年来杭州创业,不切实际的就不说了,说点实在的,花了一点时间,整理了下杭州创业的一些ABC,一方面供其他省份,其他国家:)的想来杭州创业的兄弟们参考, 另外一方面也希望对本土的创业公司有一点帮助,有纰漏的地方请和土匪联系(个人微信号yangxuanyangxuan)。 土匪也会不停修订,争取一个月修订一次。
值得尊敬的公司
每个适合创业的城市总会有很多家值得尊敬的公司,他们一方面是榜样,一方面也为创业公司输送人才,形成一个生态系统,阿里系和网易系可能是最明显的群落了。

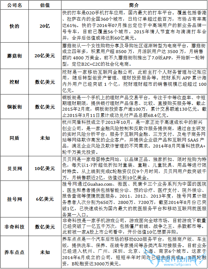
崛起的创业公司
值得尊敬的公司的创始人和创始团队可能已经过了草创的年代,但崛起中的创业公司就像一个个新星,在一个城市里见证他们的成长。

值得关注的创业公司
这些公司的名单很长,只是举例说明,仅以土匪个人偏好为主。

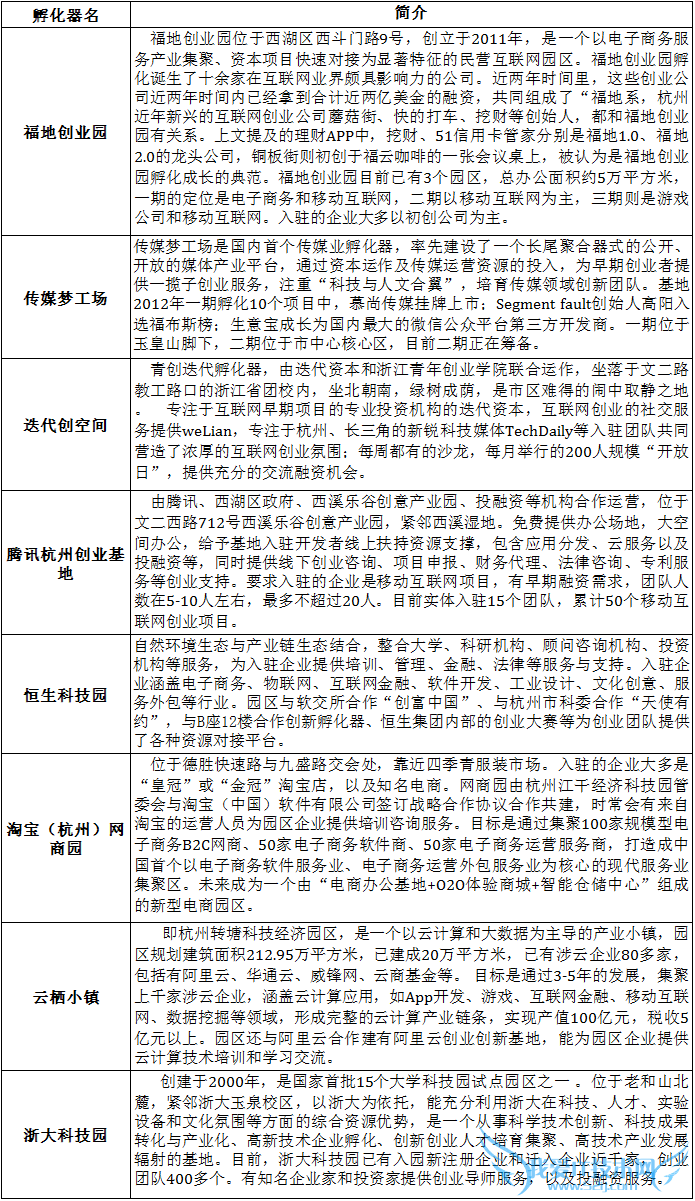
主要孵化器
对于早期创业者来说,高昂的房租是一个问题,有一群志同道合的创业伙伴也是一个问题,希望获得更多的资源更是一个问题,这个就需要孵化器了,杭州的孵化器虽然不多,但是都很实在,实实在在为创业者服务。

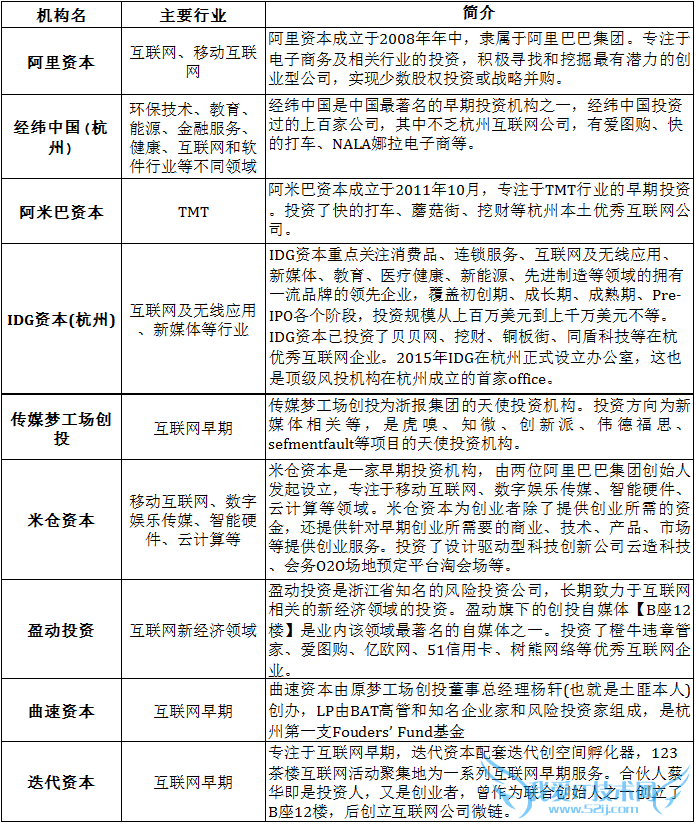
主要早期投资机构

创业活动和聚集地
有创业者,有投资人,就肯定有聚集两者的地方,典型的就像北京车库咖啡、3W咖啡等,这个很多时候就是一个城市创业活力的象征。

主要政策
主要摘取了一部分和创业相关的政策。

梦想小镇
这个要重点介绍下,虽然3月28日才刚开园,但预计不久的将来就会成为杭州创业投资的引擎,短短几天时间就聚集了很多人的眼光
得天独厚的地理和人文位置
“梦想小镇”坐落于杭州余杭区的未来科技城,未来科技城已落户了以阿里巴巴、美国安进公司、中国移动、中国电信、中国电子科技集团等为代表的600余个优质项目,进驻企业总数超过2000家,其中海归企业就有300多家。
双镇联合双管齐下的发展思路
梦想小镇:互联网创业小镇和天使投资小镇双镇联合的思路发展。
互联网创业小镇重点鼓励和支持泛大学生(即原则上毕业10年内创业者)群体创办电子商务、软件设计、大数据、云计算、动漫设计等互联网相关领域的企业。
天使小镇则重点培育和发展科技金融、互联网金融,集聚天使投资基金、股权投资机构、财富管理机构,着力构建覆盖企业发展初创期、成长期、成熟期等各个不同发展阶段的金融服务体系。
3月28日,梦想小镇一期的先导区正式开园,先导区占地230亩,总建筑面积17万平方米。据统计,第一批已经有80个项目涌入,创业人才达到830人,注册资本9000万,已落户或谈定金融机构15家,管理资本260亿元。预计三年内,小镇将集聚大学生创业者10000名,创业项目2000个,基金(管理)及相关机构300家,实际资产管理规模达到1000亿元,金融资产总额超过3000亿元。
梦想小镇政策导向:


机会青睐于有准备的人
李强在“2015中国(杭州)财富管理论坛”开幕式上,释放出一串令广大“创客”和投资者兴奋的消息;“梦想小镇是一个‘众创空间’,是一个做梦的地方,也是一个圆梦的地方,是一个让天下所有有创业梦想的人把梦想变成财富的摇篮,它也将成为天使投资的一个乐园……省政府决定设立200亿元规模的产业转型升级基金和信息经济发展基金,民营企业也在筹备设立浙商成长基金、‘浙民投’基金等一批百亿级基金,让越来越多的社会资本向浙江集聚,让越来越多的创新要素向浙江集聚。”
俯瞰当下杭城杭城以西的余杭,是“阿里系”的未来;钱塘江畔的滨江,有阿里、网易系驻扎;杭城西南的富阳东洲新区,京东描绘了一个新电商产业园蓝图;西溪湿地周边,百度在杭州的首家分公司宣告成立,邻居腾讯杭州创业基地已开幕。大佬们的纷纷紧跟杭州互联网浪潮而来。
逃离北上广深四大都,杭州这个又有文化又有激情的创业一线城市将有更大的改变和更多的机会。
