欢迎您访问我爱IT技术网,今天小编为你分享的是新闻资讯是:【深圳限购又限行:任性有权还是无可奈何?】,下面是详细的分享!
深圳限购又限行:任性有权还是无可奈何?
深圳限牌作为一个曾经多次公开承诺不限购不限行,将以经济手段为主调控交通需求、缓解交通压力的城市,深圳 12 月 29 日颁发的“汽车限购令”,从下午 17:40 分正式公布到 18:00 正式实施,留给深圳市民的只有不到 20 分钟的反应时间。预料到可能引发的“抢购潮”,深圳还出动上万名警力和税务部分到各主要 4S 店进行政策宣讲,并对 4S 店进行封门、停止开票处理。

深圳昨日颁布的“汽车限购令”具体内容如下:深圳从 12 月 29 日下午 18 时起实施汽车限购,有效期暂定 5 年。每年暂定指标 10 万个,按月分配。其中,2 万个指标只针对电动小汽车,采取摇号;8 万个普通小汽车指标,50%采用摇号,50%采取竞价。年度指标视交通、大气环境和汽车需求适时调整。自此,深圳成为继北京、上海、广州、贵阳、石家庄、天津和杭州之后,全国第 8 个宣布汽车限购的城市。
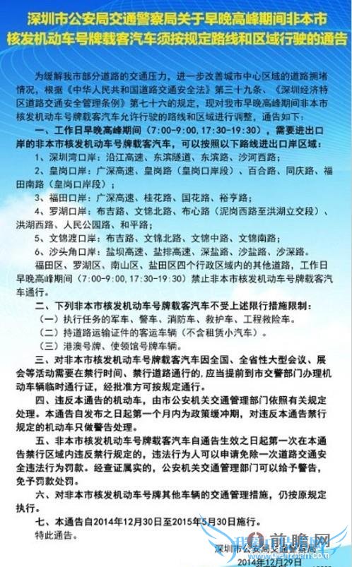
此外,据深圳市政府在线官方网站显示,从 2014 年 12 月 30 日至 2015 年 5 月 3 日,深圳将对罗湖区、福田区、南山区、盐田区四个口岸区域实施车辆限行,非本市核发机动车号牌在深圳禁行时间、禁行道路通行的,需要到深圳交管部门办理临时车辆通行证。
深圳此前多次承诺不实施汽车限购
深圳“汽车限购令”已经引发众多车主不满,抢到末班车的车主购车成本较新政前提升不升,抢不到车的顾客则直言“突然限购太粗暴”。据悉,昨日的发布会很简短,主持发布会的市政府秘书长朱廷峰宣读完新政后,就匆匆离场,没有留给现场媒体任何提问时间。而新政保密工作做的也很到位,不仅是车主很多汽车 4S 店都被弄了个措手不及。

为安抚民意,深圳市政府昨日连夜对突然出台汽车限购政策进行了解释。据悉,截至 2014 年 12 月 20 日,深圳机动车保有量超过 314 万辆,汽车保有量已经跃居全国第三;每公里道路机动车约 500 辆,车辆密度全国第一;中心城区高峰拥堵时段两年时间从 38 分钟上升至 55 分钟;机动车尾气排放已经占深圳 PM2.5 本地排放源的 41%,已成为主要大气污染源。而按照现有汽车增长态势,深圳未来两年机动车将新增 100 万辆,到 2016 年底机动车保有量将超过 400 万辆,形势不容乐观。
深圳市政府还强调,由经济手段突然向行政手段改变,是现有的经济手段已经不具备实施条件。据了解,深圳已经探索过包括收取高额路边停车费、拟征收路外停车调节费、违停重罚等措施,来试图“浇灭”深圳市民的购车热情,但这些措施市场争议大,见效缓慢,也难以获得国家政策支持,在持续加大的交通压力和环境压力前,已经不是“良方”。而限购限行,虽然简单粗暴,但执行成本低、效果立竿见影,且有其他城市的经验可以借鉴,因此经过慎重研究后,还是决定予以采用。

中汽协在 2013 年 7 月份曾经公布过一批可能实施汽车限购的城市名单,深圳、天津、杭州、石家庄 4 个目前已经实行汽车限购的城市当时都赫然在目。但在随后的 7 月 11 日,深圳市交委就公开辟谣,称按照 2012 年深圳市政府发布的《深圳市城市交通白皮书》,深圳在加强交通需求调控方面,主要通过利用设施供应、经济杠杆、出行管理和宣传倡导等综合手段,引导车辆合理使用,并“没有限购计划”。而此前在回应同样是突然颁布汽车限购的广州汽车新政时,深圳交委相关负责人也明确表示,“如果深圳出台这样的政策,一定会广泛听取意见,绝对不会搞突然袭击”。
环境压力不容小觑但汽车限购不是良方
作为在深圳工作、生活的一员,前瞻小编在每日的上、下班早晚高峰已经体验到深圳汽车拥堵带来的不便,尤其是前瞻小班所乘坐班车刚好是处于深圳“三横六纵”拥堵带上,更是不堪其苦;而近一年频频出现的灰霾等重污染天气,给平时及周末的出行活动确实带来了不便;再考虑近几年,深圳一直在完善包括地铁等交通基础设施建设,出行还是相当方便的。所以,作为一个无车人士,前瞻小编对深圳市政府汽车限购限行政策还是持支持态度的。

但一刀切的汽车限购能解决深圳目前面临的所有交通和环境问题吗?答案当然是否定的,就拿首个实施汽车限购令的北京市来说,北京从 2010 年 12 月 23 日公布新政到现在,汽车限购限行已经实施 4 年多时间,但交通拥堵仍然是城市建设的“老大难”问题。为保证 APEC 期间环境的舒适、优良,北京还不得不采取汽车限行限号,目前更是在探讨汽车限行常态化,就侧面证实汽车限购在治理拥堵只能发挥部分作用。
因此,在前瞻小编看来,要解决汽车保有量过高带来的一系列问题,行政手段只能是辅助手段,最终还是要回归经济手段,比如借鉴国外经验,试行城市配套设施建设,将学校、医院、生活区等建设到一起,减少人们出行距离;试行拥挤收费,利用价格机制,引导交通需求,缓解交通拥堵;建设城市快速交通系统,形成以快速公交系统为主干、直线和区间公交线路系统为补充不同层次的交通服务体系;此外,进一步完善城市轨道交通,大力发展城市智能交通系统也是缓解交通拥堵问题的有效方法。

深圳市此次颁布的“汽车限购令”,一方面仍然在尝试引导人们使用新能源汽车、电动车,另一方面还是对未来可能发生的政策变化预留了不少空间,沸腾的民意是否促使深圳市政府做出一些让步,还有待进一步观察。所以,不急于用车的车主不妨再观望一阵,而急于用车的车主,则可以尝试了解下新能源汽车,深圳市对新能源汽车推广力度还是很大的,目前执行的是国家标准 1:1 配套补贴,优惠还是不错,可以考虑下。

深圳此次突然袭击,从网民各方留言到媒体各方社论来看,目前是贬大于褒,部分媒体甚至将其解读为“比有钱任性的,是有权”,前瞻小编从深圳住民的角度来说,是支持限购限行的,但是从市民角度来说,深圳市政府不不经调研,不经公示,就贸然公布一项涉及如此深远,影响面如此之大的新政确实有失情理。这种矛盾正如@警察蜀黎海波说的“如果没有之前的信誓旦旦,也许就没有那么多不满和不理解了……也许现在的阵痛是改革和前进路上不能不受的苦,但我坚信,若每个管理者都能参透 24 字的社会主义价值观,那就一定不会再有这种百姓怨声载道,政府各部门气喘吁吁的限购了。
关于深圳限购又限行:任性有权还是无可奈何?的用户互动如下:
相关问题:我有一个对我很好的男朋友,他之前很风流,前女友...
答:好到何种地步,这种好个人认定的好,还是别的男人不具备的好。仔细想清楚,莫把恩情当爱情,莫把特殊时期的点滴的好处放大。风流是骨子里的性情,从来不会改。除非经历大的人生变故。 >>详细
相关问题:有人宣言有才就可以任性100字段落
答:看到有才二字,自然是要当仁不让了。哪怕再没啥说的,挤挤总会有的。而且又是这么极富创意却又无厘头的问题,实乃生平罕见,吾不禁见猎心喜。思往日颇多积累,下笔如有神助埃然好马配好鞍,而你这惟一值得诟病就是你这20点财富值实在是很难与这... >>详细
相关问题:人生最痛苦的事情是什么 而且还无可奈何 无力改变
答:1.哈佛有一个著名的理论:人的差别在于业余时间,而一个人的命运决定于晚上8点到10点之间。每晚抽出2个小时的时间用来阅读、进修、思考或参加有意的演讲、讨论,你会发现,你的人生正在发生改变,坚持数年之后,成功会向你招手。 2.无论你的收入... >>详细
- 评论列表(网友评论仅供网友表达个人看法,并不表明本站同意其观点或证实其描述)
-
