欢迎您访问我爱IT技术网,今天小编为你分享的是新闻资讯是:【智商测试软件内含精密病毒 强行攻破谷歌Play检测已导致百万安卓用户感染】,下面是详细的分享!
智商测试软件内含精密病毒 强行攻破谷歌Play检测已导致百万安卓用户感染
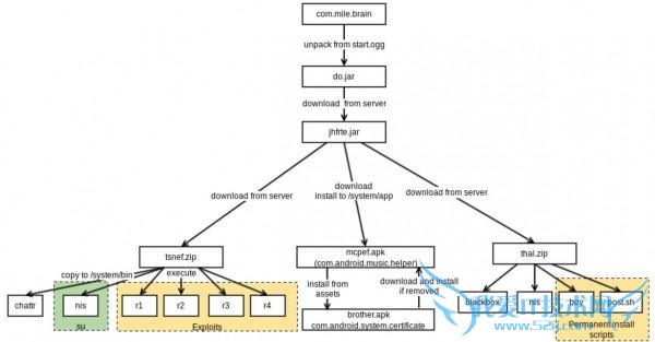
前瞻科技快讯,苹果非官方 Xcode 内含恶意代码导致上亿用户感染 Xcodeghost 事件在网络上传得沸沸扬扬,为 iOS 的安全性敲响了警钟,而作为对手的 Android 阵营其实早已面临同样的问题。近日,一款名为 Brain Test 的恶意应用成功突破谷歌 Play 商店的安全机制上架,并且在被发现并下架之后再次绕开安全检测上架,目前已经造成超过 100 万安卓用户感染。

这款病毒软件是美国网络安全公司 CheckPoint 的一位研究员发现,看似简单的 IQ 测试软件,内置复杂的恶意程序,使得其可以轻松绕开谷歌 Play 商店的安全检查,按照最正常的途径进行传播。

通过对该应用的逆向分析,安全转件检测到一种设计精良的程序,可以伪装成正常应用通过谷歌 Bouncer 系统的安全监测,在已经 root 的设备上可以获得最高权限,进而在设备上强行安装第三方应用。应用内置的恶意代码在检测到谷歌的域名时会停止操作,伪装起来,在通过安全检测之后,首次运行会触发一个时间炸弹,每隔 2 小时执行 20 秒,通过缓慢的潜伏操作获得更多的程序代码以及完全控制设备的权限。

一旦“夺权”成功之后,病毒会安装名为“brother.apk”附加应用,如果两款程序任意一款被卸载,每隔两小时之后都会重新安装。CheckPoint 公司的安全研究者员在向谷歌报告改恶意程序之后,谷歌将其下架,但没过几天,这款应用重新突破谷歌的安全测试系统重新上架。
由于谷歌推出中国大陆市场,谷歌 Play 在国内安卓手机中也长期无法正常使用,随着 Moto X Style 和 Moto 360 二代的发布,针对中国市场的特制版 Play 商店重新入华。在没有谷歌 Play 的这几年中,国内的应用市场遍地开花,通过应用市场感染病毒的事件并不新鲜,从这次病毒感染事件来看,官方的 Play 商店虽然被用户信赖,但也并非无懈可击。
关于智商测试软件内含精密病毒 强行攻破谷歌Play检测已导致百万安卓用户感染的用户互动如下:
相关问题:大陆用户如何在安卓手机上成功安装google+软件并登...
答:安装google服务建议按以下方式,google基础服务包包涵以下几个文件: GoogleServicesFramework.apk 这个是google基础服务框架,这个是最基础的google的服务都基于它,一般情况下,要用任何google服务必需先安装它。 ContactsSyncAdapter.apk 这... >>详细
相关问题:
答: >>详细
相关问题:
答: >>详细
- 评论列表(网友评论仅供网友表达个人看法,并不表明本站同意其观点或证实其描述)
-
