»¶ÓÄú·ÃÎÊÎÒ°®IT¼¼ÊõÍø£¬½ñÌìС±àΪÄã·ÖÏíµÄµçÄԽ̳ÌÊÇ£º¡¾Á˽âÍòÄܳäµçÆ÷µç·£¬ÎªÄãµÄ´óÄÔ³ä³äµç°É£¡¡¿£¬ÏÂÃæÊÇÏêϸµÄ·ÖÏí£¡
Á˽âÍòÄܳäµçÆ÷µç·£¬ÎªÄãµÄ´óÄÔ³ä³äµç°É£¡
¡¡¡¡µ¼¶Á£ºÎÒÃǼ¸ºõ¶¼ÖªµÀ£¬Ò»°ã²»Í¬ÐͺŻòÅÆ×ÓµÄÊÖ»ú£¬ËüÃǶÔÓ¦µÄ³äµç²å¿Ú»áÓÐËù²»Í¬£¬ÈôÔÅäµÄ³äµçÆ÷Ū¶ªÁË»ò»µÁ˾ͻáÔì³ÉºÜ´óµÄÂé·³£¬¶øÄãÓÖÎÞ·¨¼°Ê±±ãÀûµÄ¹ºÂòµ½Í¬ÐͺŵÄÔÅä³äµçÆ÷£¬ÇÒ¼Û¸ñÒ²ÊÇÁîÈËÐÄÌÛ£¬Õâʱ£¬Äܽâ¾öÒ»ÇÐÊÖ»ú³äµçÎÊÌâÇÒ±ãÒ˵ÄÍòÄܳäµçÆ÷¿ÉνÊÇÊ×Ñ¡ºÍ¾ÈÐÇ£¬ÄÇô£¬³ä·ÖÁ˽âÍòÄܳäµçÆ÷µç·£¬ÎÒÃDzſÉÒÔ¼´·½±ãÓÖ°²È«µÄʹÓÃËüÁË¡£ÏÂÃæÎÒÃÇÒ»ÆðÈ¥½Ò¿ªÍòÄܳäµçÆ÷µç·µÄÉñÃØÃæÉ´°É!
¡¡¡¡

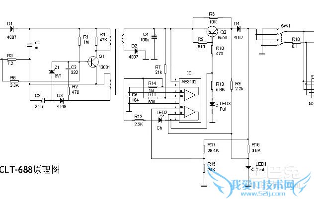
¡¡¡¡ÍòÄܳäµçÆ÷µç·µÄ¹¤×÷ÔÀí£º
¡¡¡¡ÉñÆæµÄÍòÄܳäµçÆ÷µÄµç·Ö÷ÒªÓÉÈý¸öµç·×é³É£¬¼´Õñµ´µç·¡¢³äµçµç·ºÍÎÈѹ±£»¤µç·£¬ËüËùÊäÈëºÍÊä³öµÄµçѹ·Ö±ðÊÇ£ºAC220V.50/60HZ.40mA£¬DC4.2V£¬¶øÊä³öµÄµçÁ÷ÊÇÔÚ150mA-180mAÖ®¼ä¡£ÔÚʹÓÃʱ£¬ÄãÐèÒª½«Òª³äµçµÄÊÖ»úµç³ØÈ¡³ö²¢¶ÔÓ¦µÄ¼ÐÔÚÍòÄܳäµçÆ÷ÉÏ£¬¶øºó¹Û²ì³äµçÆ÷µÄÃæ°åÉϵIJâÊÔָʾµÆÊÇ·ñÁÁ£¬Èç¹ûÁÁÁË£¬¾Í˵Ã÷ÒѾ°´ºÃ£¬È»ºó½ÓͨµçÔ´£¬½ÓÏÂÀ´¾ÍÖ»ÐèÒªÄã¾²´ýËü³äÂúµçÁË£¬Èç¹û²»ÁÁ£¬ÄǾͱíÃ÷Äã¼ÐµÄλÖò»¶Ô£¬Ò»°ã¶¼ÊÇÒòΪµç³ØµÄµçÔ´Õý¸º¼«Ã»ÓÐÓëÍòÄܳäµçÆ÷µÄ¶ÔÓ¦Ïà½Ó£¬ËùÒÔ¾ÍÐèÒªÄãÄÍÐĵĵ÷ÕûËüÁË£¬Ö»ÐèÒªÖØÐ°´¼«µãÀ´¼ÐºÃ¾ÍÐÐÁË£¬È»¶øÓеÄÍòÄܳäµçÆ÷¸ü·½±ã£¬Ö»ÐèÒªÄã°´ÏÂÉÏÃæµÄAN1²âÊÔ¼ü£¬µ÷»»Ò»ÏÂÍòÄܳäµçÆ÷µÄÕý¸º¼«¾ÍÐÐÁË£¬ËùÒÔ£¬ÓÐÁËÍòÄܳäµçÆ÷À´°ïÖúÄãµÄÊÖ»ú³äµçÊǺܷ½±ãµÄŶ!ÏÂÃæÎÒÃÇÒ»ÆðÀ´¾ßÌåÁ˽âÒ»ÏÂ×é³ÉµÄ¸÷µç·°É!
¡¡¡¡

¡¡¡¡1.Õñµ´µç·
¡¡¡¡Õñµ´µç·ÊÇÓÉÁ½¸ö²¿·Ö×é³É£¬·Ö±ðÊÇÈý¼«¹ÜVT2ºÍ¿ª¹Ø±äѹÆ÷T1£¬ÔÚ½ÓͨÁ˵çÔ´Ö®ºó£¬220VµÄ½»Á÷»á¾¶þ¼«¹ÜVD2³ÉΪ°ë²¨ÕûÁ÷£¬²¢»áÐγÉ100V×óÓÒµÄÖ±Á÷µçѹ£¬Õâ¸öÖ±Á÷µçѹ¾¹ý¿ª¹Ø±äѹÆ÷T1-1ºÍµç×èR4À´µ¼Í¨VT2.È»ºóÕñµ´µç·¾Í¿ªÊ¼¹¤×÷ÁË£¬²¢ÇÒÒÔÒ»¸öÕñµ´ÖÜÆÚµÄ·½Ê½¹¤×÷¡£Ò»¸öÕñµ´ÖÜÆÚ¾ÍÊÇ£º±äѹÆ÷T1-2µÄµçѹͨ¹ýµç×èR1ºÍµçÈÝC1¼Óµ½VT2µÄb¼«£¬²¢Ê¹ÆäµçÁ÷±ä´ó£¬¶ø½øÈë±¥ºÍ£¬µ±C1µÄµçѹԽ´óʱ£¬VT1µÄb¼«µçѹÔòÔ½À´Ô½µÍ£¬´Ó¶øÊ¹VT2ÂýÂýÍ˳ö±¥ºÍ£¬µç¼«µÄµçÁ÷Ò²»á¼õÉÙ£¬´Ó¶øT1-1µÄ´ÅͨÁ¿Ò²»á¼õÉÙ£¬ÄÇô£¬VT2¾Í»áÍ£Ö¹£¬ÕâÑù¾ÍÍê³ÉÁËÒ»¸öÕñµ´ÖÜÆÚÁË¡£½ÓÏÂÀ´£¬ÔÚVT2ֹͣʱÆÚ£¬T1-3ÈÆ×é»áÐγÉÒ»¸ö5.5V×óÓҵĵçѹÒÔ×÷ºóÃæ¹¤×÷µÄ³äµçµçѹ£¬ÎªÏÂÒ»¶Î¹¤×÷ÈÎÎñ×÷ÆÌµæ¡£ÏÂÃæ¸½ÉÏÒ»Õŵçͼ£¬¶ÔÓ¦¿´¸üÈÝÒ×Àí½âŶ!
¡¡¡¡

¡¡¡¡2.³äµçµç·
¡¡¡¡³äµçµç·ҲÊÇÓÉÁ½²¿·Ö×é³É£¬¾ÍÊÇÒ»¿éÈíËܷ⼯³É¿é£¬¼ò³ÆÎªIC1(YLT539)ºÍÈý¼«¹ÜVT3¡£±äѹÆ÷T1-3¸ÐÓ¦³öµÄ5.5V½»Á÷µçѹ¾¹ýÈý¼«¹ÜVD3ÕûÁ÷ºÍµçÈÝC3Â˲¨Ö®ºó£¬ÎªÈý¼«¹ÜVT3µÄe¼«ºÍÈíËܷ⼯³É¿éµÄ1½ÅÌṩһ¸ö8.5V×óÓҵŤ×÷µçÁ÷¡£ËæºóÈíËܷ⼯³É¿é±ã¿ªÊ¼¹¤×÷£¬²¢Ê¹VT3µ¼Í¨£¬¶øºóµç³ØE¾Í´¦ÓÚ³äµç״̬ÁË¡£µ±µç³ØµÄµçѹСÓÚ4.2Vʱ£¬¾Í»áÓɵç×èR11ºÍR12À´·Öѹ£¬²¢»á¼Óµ½IC1µÄ6½Å£¬µ±ÆäµçѹµÍÓÚIC1µÄ²Î¿¼ÖµÔ½¶à£¬8½ÅÊä³öµÄµçƽºÍÈý¼«¹ÜVT3µÄb¼«µçλ¶¼»áÔ½µÍ£¬ËüµÄµ¼Í¨Á¿Ô½´óʱ£¬µç³ØÔò¿Éͨ¹ý¿ª¹ØS1¶øµÃµ½¿ìËÙ³äµç£¬Ëæ×Åµç³Ø³äµçµÄʱ¼ä±ä³¤£¬Æä´æµÄµçѹҲÖð½¥Éý¸ß£¬ËæÖ®£¬8½ÅÊä³öµÄµçѹҲ»á±ä¶à£¬¶øºó³äµçµÄָʾµÆLED1µÄÉÁ˸¹âÄÜÁ¦¾Í»áÂýÂý±äÈõ£¬µ±µç³Ø³äµ½34.2V×óÓÒ£¬Í¬Ê±IC1µÄ6½Å´ïµ½31.8V£¬³äÂúָʾµÆLED2Ôò»á±äÁÁ£¬Õâʱ£¬ÆäÈÎÎñ¾ÍËãÊÇÍê³ÉÁË¡£
¡¡¡¡3.ÎÈѹ±£»¤µç·
¡¡¡¡Í¬Ñù£¬ËüÒ²ÊÇÖ÷ÒªÓÉÁ½²¿·Ö×é³É£¬ÆäһΪÈý¼«¹ÜVT1£¬Æä¶þΪ¶þ¼«¹ÜVDZ1£¬ÕâÁ½¸ö²¿·ÖÔò»á¶Ôµç³ØÒÔ¹ýѹºÍ¹ýÁ÷±£»¤£¬Èý¼«¹ÜVT1Ôòͨ¹ý¶ÔµçÁ÷µÄ¹ÜÖÆÀ´´ïµ½¹ýÁ÷±£»¤£¬¶øµç×èR5¡¢R6Ôò°ïÖú¶þ¼«¹ÜVDZ1Ò»ÆðÀ´´ïµ½¹ýѹ±£»¤£¬´Ó¶øÊ¹³äµç¹ý³Ì°²È«Ñ¸ËÙ½øÐкÍÍê³É¡£
¡¡¡¡

¡¡¡¡Á˽âÁËÍòÄܳäµçÆ÷µç·ºó£¬ÊDz»ÊǾõµÃºÜÉñÆæÄØ?Õâ¾ÍÊǿƼ¼µÄÁ¦Á¿£¬¶Ùʱ´óÄÔÒ²³äÁ˲»ÉÙµç°É!Á˽âÖ®ºó£¬ÎÒÃǾͿÉÒÔÔÚÊìËüµÄÇé¿öϰ²È«µÄʹÓÃÀ´±ãÀûÎÒÃǵÄÉú»îÁËŶ!ÔÚÕâÀﻹÊÇÒªÎÂܰµÄÌáʾ´ó¼Òһϣ¬Òª×¢ÒâÓõ簲ȫŶ!
¹ØÓÚÁ˽âÍòÄܳäµçÆ÷µç·£¬ÎªÄãµÄ´óÄÔ³ä³äµç°É£¡µÄÓû§»¥¶¯ÈçÏ£º
¡¡¡¡Ïà¹ØÎÊÌ⣺£¨2013?³¤ÄþÇø¶þÄ££©ÓóäµçÆ÷ΪһÊÖ»úï®µç³Ø³äµç£¬...
¡¡¡¡´ð£º³äµçÆ÷Êä³öµÄµç¹¦ÂÊΪUI£»µç³Ø²úÉúµÄÈȹ¦ÂÊΪI2r£»µçÄÜת»¯Îª»¯Ñ§ÄܺÍÈÈÄÜ£¬¸ù¾ÝÄÜÁ¿Êغ㶨ÂÉ£¬ÓУºUI=I2r+P£¬¹ÊµçÄÜת»¯Îª»¯Ñ§ÄܵŦÂÊΪ£ºP=UI-I2r£»³äµçÆ÷µÄ³äµçЧÂÊΪ£º¦Ç=UI?I2rUI¡Á100%=U?IrU¡Á100%£»¹Ê´ð°¸Îª£ºUI-I2r£¬U?IrU¡Á100%£® >>Ïêϸ
¡¡¡¡Ïà¹ØÎÊÌ⣺ÍòÄܳäµçÆ÷´Óusb¿ÚÊäÈë5vÒ²Äܸøµç³Ø³äµç£¬ÕâÑù»áÓÐ...
¡¡¡¡´ð£ºÃ»ÎÊÌ⣬usb¿ÚÓëµç³ØÊÇÖ±½Ó²¢ÁªµÄÊÇͬÑùµÄ¡£ >>Ïêϸ
¡¡¡¡Ïà¹ØÎÊÌ⣺ÍòÄܳäµçÆ÷ΪɶÄܲ»·ÖÕý¸º¼«£¿Õâ¸öµç·°å½ÐɶÃû×Ö£¿
¡¡¡¡´ð£ºÍòÄܳäµçÆ÷ÄÚ³äµç¹ÜÀíICÓÐ×Ô¶¯Ê¶±ðÕý¸º¼«¹¦ÄÜ»òÕßÓÐ×Ô¶¯Ê¶±ðµç·£¬³£ÓÃICÐͺÅÓÐ3582µÈ >>Ïêϸ
- ÆÀÂÛÁÐ±í£¨ÍøÓÑÆÀÂÛ½ö¹©ÍøÓѱí´ï¸öÈË¿´·¨£¬²¢²»±íÃ÷±¾Õ¾Í¬ÒâÆä¹Ûµã»ò֤ʵÆäÃèÊö£©
-
