52IJ手机之家为你分享了安卓智能手机知识为Android安卓4大任务管理器横评,下面是详细的知识内容。
编辑推荐:
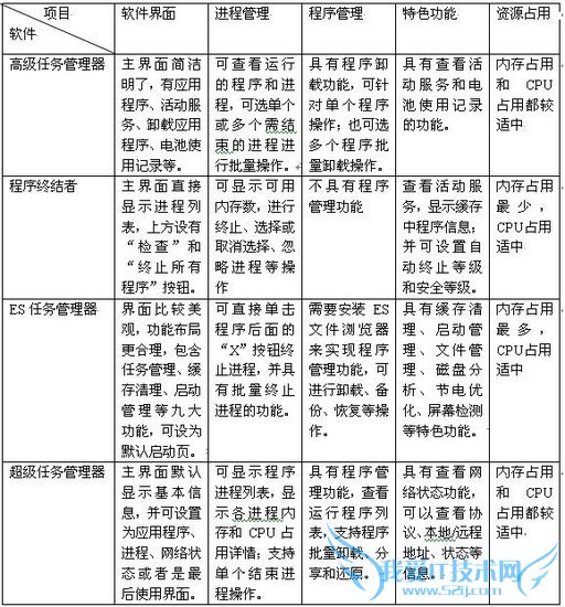
腾讯数码讯(缥缈)随着智能手机行业的快速发展,尤其是谷歌Android等新一代智能手机平台的推出,极大的推动智能手机应用的研发热情。然而,手机运行软件在逐步“蚕食”着手机系统资源。今天,我们就高级任务管理器、程序终结者、ES任务管理器、超级任务管理器等四款较常用的任务管理器作一番评比,看看它们在android平台上的表现。
参评软件
高级任务管理器(Advanced Task Manager)是一款Android平台非常实用的系统工具,支持一键关闭后台运行程序、查看系统进程、卸载程序、节省电池等功能。
程序终结者(Advanced Task Killer)是一款非常优秀的进程管理软件,可以自由关闭任何正在运行的第三方后台程序,可以进行长按或短按操作,自由定义软件设置。
ES任务管理器是Android平台一个多功能的系统工具,可以关闭无关的程序或一键关闭所有正在运行的程序,无需重启Android手机即可重新恢复较快的运行速度。
超级任务管理器(Super Task Manager)是一款可以管理进程兼备查看手机所有有关硬件信息的管理软件,还可以查看当前的网络连接状态,所有链接一目了然。

表1 软件信息
一、软件界面,谁最美
鉴于手机屏幕的局限性,手机软件桌面的效果和布局至关重要,如界面美观度、图标布局合理性都是考评的方面。
1、高级任务管理器界面设计简洁明了,主界面分为应用程序、活动服务、卸载应用程序、电池使用记录等,上方有“刷新”和“设置”按钮,下方为电池和SD卡存储信息。菜单包含偏好设置、更新日志、程序信息。

图1 高级任务管理器界面和菜单
2、程序终结者主界面直接显示进程列表,上方设有“检查”和“终止所有程序”按钮,菜单包含设置、报告错误、服务、帮助、退出等功能。

图2 程序终结者界面和菜单
3、ES任务管理器界面比较美观,功能布局更合理,包含任务管理、缓存清理、启动管理、手机信息、文件管理、程序管理、磁盘分析、节电优化等九大功能,可设为默认启动页。

图3 ES任务管理器和超级任务管理器主界面
4、超级任务管理器主界面默认显示基本信息,并可设置为应用程序、进程、网络状态或者是最后使用的界面。
二、进程管理,谁便利
对运行程序和进程的管理,是手机任务管理器的主要功能,也是考评手机桌面软件的一个考量。
1、高级任务管理器可查看运行的程序和进程,并可按手机和SD卡分别查看。操作时,点击主界面“应用程序”即可进入查看运行程序列表,在列表中长按某个程序进程,在弹出菜单中点击“结束任务”;也可以勾选多个需要结束的进程进行批量操作。

图4高级任务管理器运行程序管理和卸载
同时在任务管理界面下方,还可实时查手机中可用的内存数量和进程数。在程序卸载页面,可进行单个程序卸载,也可多选几个程序进行批量卸载操作。
2、程序终结者的进程列表页面上方可以显示可用内存数,长按某个程序进程弹出菜单,可进行终止、选择或取消选择、切换至、忽略、详情等操作。

图5 程序终结者终止进程操作
除进行单个程序进程的操作外,程序终结者也支持多个程序进程的操作操作,可以在进程列表页面,勾选多个程序进程,点击“终止所选程序”,进行快速批量终止进程。
3、ES任务管理器在任务管理界面可显示运行的程序列表,单击某个程序后面的“X”按钮,即可终止该进程;也可长按任一程序,在弹出菜单中点击“终止”来结束进程。

图6 ES任务管理器进程列表和进程操作菜单

图7 进程批量操作和任务管理菜单
ES任务管理器还具有批量终止进程功能,可以依次单击程序选择多个进程或直接点击界面右下角小四框按钮全选进程,再点击“终止”批量结束进程。
在任务管理页面,点击菜单中“显示忽略”可显示被“忽略”的进程,或者点击“隐藏忽略”将忽略进程隐藏;点击菜单中“排序”按钮可对程序进程进行排序。
4、超级任务管理器在进程页面可显示程序进程列表,显示各进程内存和CPU占用详情。需要终止某个进程时,单击该进程在弹出操作菜单中选择“结束任务”即可。

图8 进程页面和进程操作菜单
三、程序管理,谁最优
除了进程管理外,应用程序管理也是任务管理器的一大管理功能,也是考评的一个方面。
1、高级任务管理器具有程序卸载功能,在主界面点击“卸载应用程序”即可进入相关页面,单击任一程序或长按程序片刻启动卸载操作;也可以勾选多个程序,进行批量卸载操作。

图9 高级任务管理器程序卸载操作。
2、程序终结者不具有程序管理功能。
3、ES任务管理器需要安装ES文件浏览器来实现程序管理功能,在程序管理界面长按任一程序片刻弹出操作菜单,可进行卸载、备份、恢复或者快捷方式等操作。

图10 ES任务管理器程序管理
4、超级任务管理器具有程序管理功能,在其应用程序界面可以查看运行程序列表,了解每款程序的近期使用时间,支持程序批量卸载、分享和还原操作。

图11超级任务管理器应用程序管理功能
在应用程序页面,还可查看程序使用统计情况,并可按照使用时间、启动次数、应用程序名称等方式对使用统计进行排序。
超级任务管理器还支持批量导出应用程序功能。操作时,勾选需要导出的应用程序,点击“导出”,即可将所选应用程序导出至SD卡中备份文件夹,这点非常方便用户备份应用程序。

图12程序使用统计和导出功能
四、特色功能,谁最强
对于手机任务管理器来说,进程和程序管理是基本功,除此之外,也会有一些个性化的特色功能。
1、高级任务管理器还具有查看活动服务和电池使用记录的功能。在查看活动服务时,可以查看第三方、全部、USB存储器和正在运行中的服务,并可显示缓存中的程序;在查看电池使用记录时,可查看电池使用时间,电池待机、手机待机和显示各部分所使用的情况。

图13 活动服务和电池使用记录
2、程序终结者可以查看活动服务,支持显示缓存中程序信息;并具有一定的智能化功能,可以设置自动终止等级和安全等级。

图14 程序终结者活动服务和自动终止等级
3、ES任务管理器还具有缓存清理、启动管理、文件管理、磁盘分析、节电优化、屏幕检测等众多特色功能。其中有些功能可以直接使用,如缓存清理、节电优化、屏幕检测等。

图15 ES任务管理器缓存清理和磁盘分析
而有些功能则需要安装或启用其他一些设置,如文件管理、程序管理、磁盘分析等需要安装ES文件浏览器;启动管理则需要

图16 提示下载ES文件浏览器和打开Root增强功能
4、超级任务管理器还具有查看网络状态功能,可以查看协议、本地/远程地址、状态等信息,并支持设置更新速率、远程信息查询、显示远程主机名称和本地地址、排序等。

图17超级任务管理器网络状态和设置
五、资源占用,谁最少
对于手机任务管理器来说,资源占用情况也是考评的一个重要参考。下面我们一起来看看这四款任务管理器的资源占用情况。

图18高级任务管理器和程序终结者资源占用

图19 ES任务管理器和超级任务管理器资源占用

表2 软件资源占用
从中可以看出,四款任务管理器的CPU占用情况差不多,但内存占用方面,程序终结者最少,而ES任务管理器最多。
总结:功能实用,各有特色
总的来说,这四款任务管理器软件在功能上还是相当实用的,尤其是在进程管理方面,表现都不错,只是程序终结者欠缺程序管理功能,更专注于进程管理功能。
当然,这四款Android任务管理器也各有特色,例如高级任务管理器可查看活动服务和电池使用记录的功能;程序终结者具备智能化功能,可设置自动终止等级和安全等级;ES任务管理器具有缓存清理、启动管理、文件管理、磁盘分析、节电优化、屏幕检测等特色功能;超级任务具有查看网络状态功能,可设置更新速率、远程信息查询、排序等。

表3 软件横评总结
下一篇安卓手机知识预告:
Android安卓删除手机安装的软件的方法
1、打开手机菜单中的“设置”选项;2、选择“应用程序”
》》阅读详细
- 评论列表(网友评论仅供网友表达个人看法,并不表明本站同意其观点或证实其描述)
-
