时间:2016-02-28 00:25 来源: 52ij游戏攻略 编辑:52刀哥
欢迎您访问我爱IT技术网,今天小编为你分享的游戏攻略是:【激战2查克虫王怎么打 查克虫王基本攻略】,下面是详细的分享!
激战2查克虫王怎么打 查克虫王基本攻略
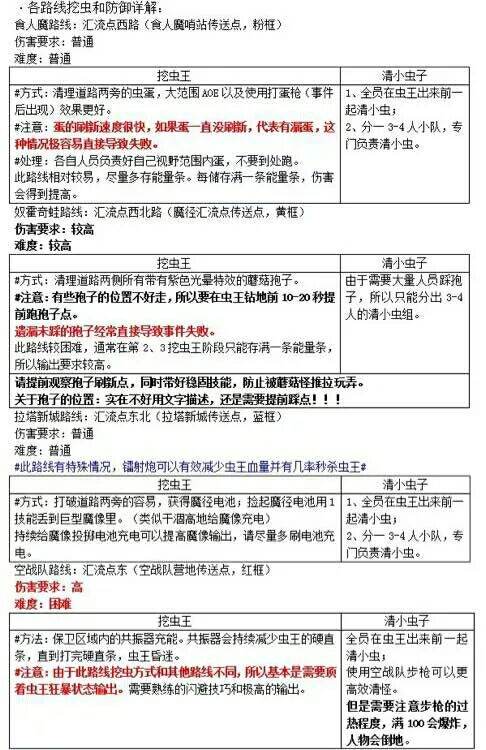
今天小编给大家带来的是关于激战2查克虫王怎么打 查克虫王基本攻略,小伙伴们一起来看一看吧。让大家不会打查克虫的都可以看一下怎么撸虫王。最近也就几家公会过了。但是一直没人好好分享一下经验。我觉得同为基友。必须要无私共享。抛开公会我们就是一家人。相信在不久的将来一定会暴民化。我们总共也就打了5天。肯定有很多遗漏的地方请各位隐藏大神下面补漏。
装备必须每人威精暴。直伤特性。
队伍搭配一定要合理。
守护必须3稳固
战士必须带大旗+双钉锤清蔑视。除了空战部队。
努霍其蛙路线最好全重甲搭配。带稳固踩蘑菇。
拉塔新城路线20人足够。我们最少16人也完成过击杀。但是一定要是会走位躲圈的老手。
食人魔路线最好20+团队搭配合理。只要会走位躲圈。全程守护稳固问题不大。
最难的就是空战部队路线。基本不多说。一句话就是输出。蔑视可以不清。抓紧输出就是关键。队伍最好全直伤远程。



以上所分享的是关于激战2查克虫王怎么打 查克虫王基本攻略,下面是编辑为你推荐的有价值的玩家互动:
相关问题:换羽期能喂耐久能克虫王吗?
答:嗯,可以的 >>详细
相关问题:
答: >>详细
相关问题:
答: >>详细
- 评论列表(网友评论仅供网友表达个人看法,并不表明本站同意其观点或证实其描述)
-
